跳到主要內容區塊

檢定相關Q&A

在校生報名表填寫說明:

1.身分證統一編號。

2.中文姓名:依身分證上所登記姓名以正楷填寫。

3.出生年月日:依身分證上所記載填寫。

4.報檢職類:擇一勾選

※會計事務-資訊勾選「啟芳會計系統—天馬座」。

※門市服務勾選「HEISEI(微創)—臺南高商考場」。

5.英文姓名:護照相同之英文姓名,或查閱https://www.boca.gov.tw /

6.檢定區別:勾選「學術科全測」。

7.通信地址:平時居住地址。

8.戶籍地址:身分證背面地址。

9.聯絡電話:

※住宅06-2657049

※手機本人電話。

10.E-mail。

11.就讀學校:不用填寫。

12.就讀科系:五個字全名

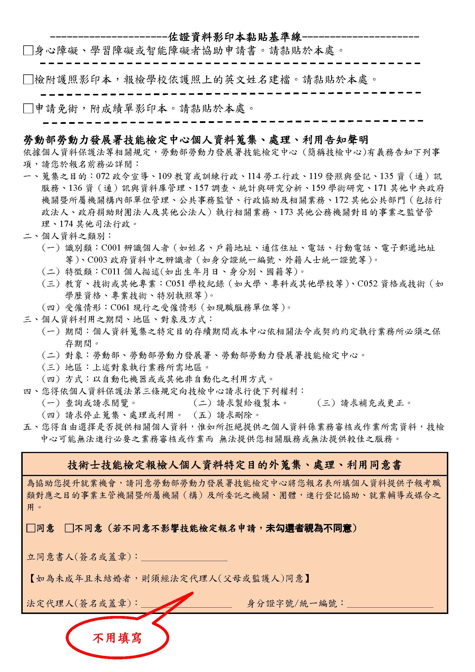
13.測試協助需求&身分別:有相關證明才填寫。

※相關證明請黏貼於背面。

14.上課別:日間。

15.年級:一OR二OR三

16.班別:甲OR乙OR丙OR丁

17.座號:兩個數字

18.學制:勾選「技術型高中」。

19.最底下請簽名!

*須黏貼各2張一吋照片。

*須黏貼各1份身分證(正面&背面)→只接受身分證

20.背面同意書:不用填寫。

 

備註:

1.報名表務必完整詳實填寫,並須檢查檢附之證件是否齊全,確定無誤報檢人應於報檢人簽章處簽名,報名表各欄資料必須以正楷填寫,若因字跡潦草,導致資料錯誤,概由報檢人自行負責。

2.若有任何疑問,請洽實習處。

 

  •  標 題 檔案下載
  • 範例
    下載 Pdf 檔(報名表範例.pdf)
最後異動時間:2024-12-26 10:01:00